南岸发布:招商交科安全智慧项目获国家级认可,入选工信部物联网典型案例
编者按:
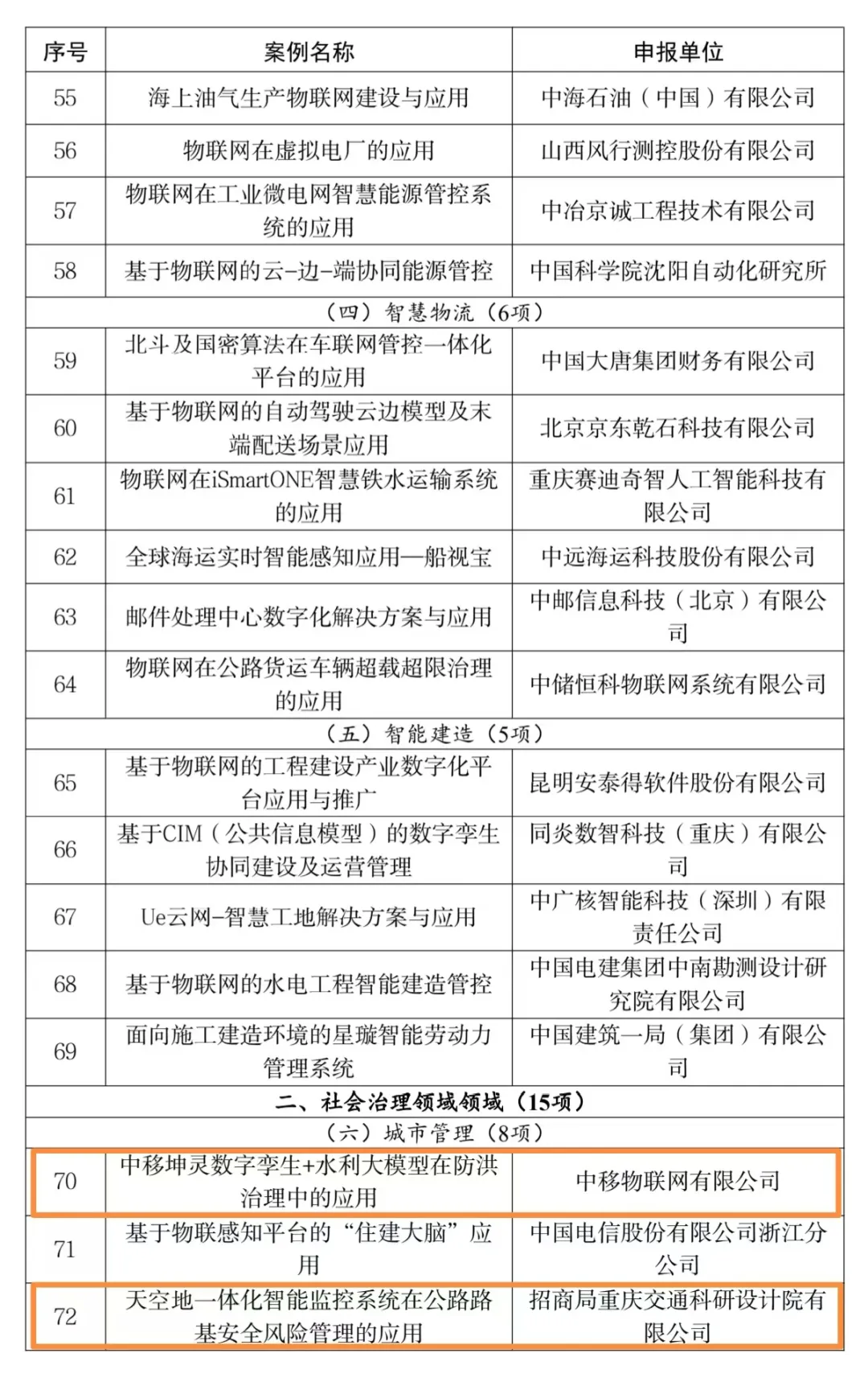
近日,工业和信息化部发布2024年物联网赋能行业发展典型案例,经招商局集团推荐,招商交科与招商局公路网络科技控股股份有限公司和招商中铁控股有限公司联合申报的“天空地一体化智能监控系统在公路路基安全风险管理的应用”项目上榜,入选社会治理领域城市管理方向典型案例。该项目聚焦公路路基灾害辨识、监测、预警等智能安全监管技术瓶颈与需求,保障公路运维管控的全寿命周期安全,提升公路建设、运营的安全保障能力水平,为国家公路建设和运营安全提供了重要技术支撑。

“南岸发布”进行了专题报道,现将全文转载如下:
11月18日,记者从南岸区经济信息委、重庆经开区经济运行局获悉,近日,工信部公布“2024年物联网赋能行业发展典型案例名单”。其中,南岸区、重庆经开区招商局重庆交通科研设计院有限公司、中移物联网有限公司等2家企业3个项目入选。


招商局重庆交通科研设计院有限公司“天空地一体化智能监控系统在公路路基安全风险管理的应用”1个项目入选。中移物联网“基于国产物联网操作系统的工程机械控制器研发与应用”和“中移坤灵数字孪生+水利大模型在防洪治理中的应用”2个项目成功入选。
据了解,此次典型案例征集项目以“十四五”规划中数字经济领域的智能交通、智慧能源、智能制造等应用场景为主,面向行业应用、社会治理、民生消费以及与新产业融合4个领域,14个具体方向开展,全国共107个项目入选。
招商局重庆交通科研设计院有限公司前身为交通部交通科学研究院重庆分院,2000年转制进入中央国有企业招商局集团,是交通行业重要的科技创新型企业。招商局重庆交通科研设计院有限公司在道路、桥梁、隧道、交通工程等领域基础深厚,是国家认定的“国家火炬计划重点高新技术企业”,是南岸区、重庆经开区高质量发展的缩影。
中移物联网是物联网领域领军企业,实力雄厚、优势突出,从小到大,从大到强,深深扎根南岸、立足南岸、服务南岸,与南岸区、重庆经开区的发展同频共振,有着深厚情谊和良好合作基础。接下来,中移物联网将立足当前,着眼未来,瞄准赛道,充分发挥自身优势,持续加大研发投入力度,积极引入更多产业链上下游生态合作伙伴落户南岸,为南岸区、重庆经开区经济社会发展贡献更大力量。
来源:南岸发布
渝公网安备 50010802001202号